
Contrôle du vide BGA
Dans le monde de la fabrication de PCB de précision, Chaque détail est crucial, Surtout quand il s'agit de BGA (Tableau de grille à billes) conditionnement. Vides BGA, ou de minuscules cavités à l'intérieur des boules de soudure, Peut sembler insignifiant mais peut masquer les risques majeurs affectant la fiabilité des produits. Cet article se plongera sur la façon de réduire la survenue de vides BGA grâce à un contrôle des processus méticuleux, Assurer la stabilité et la sécurité des connexions électroniques.
Bga vide
L'emplacement des vides: Le point clé
D'abord, clarifions une chose: Tous les vides ne sont pas tout aussi dangereux. Vides à l'intérieur des boules de soudure, S'ils ne constituent pas une menace directe pour l'intégrité structurelle, peut avoir un impact limité. Cependant, Lorsque les vides apparaissent à l'interface entre la boule de soudure et le substrat de package ou la balle de soudure et le PCB, La situation est radicalement différente. Ces vides d'interface agissent comme des accélérateurs de fissure potentiels; une fois soumis à des forces externes, Ils peuvent entraîner des fissures de soder, affectant gravement la fiabilité et la durée de vie des produits.
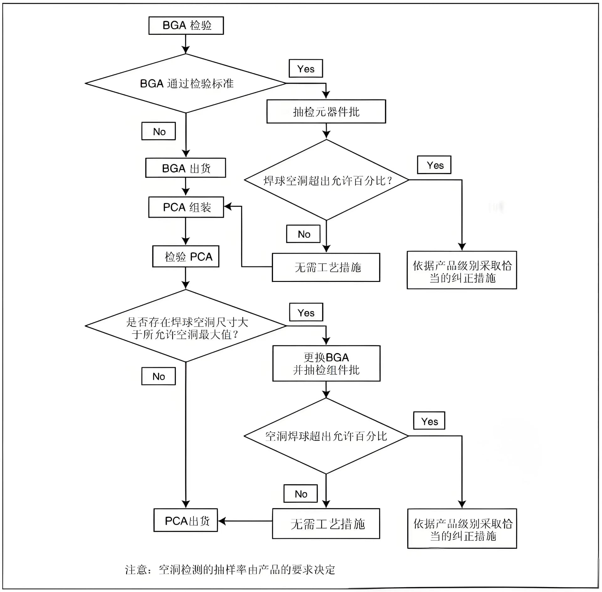
Organigramme de l'évaluation du vide
Pour comprendre intuitivement le processus d'évaluation du vide, Nous introduisons la figure A-1. Cet organigramme détaille chaque étape de l'identification du vide à la prise de mesures correspondantes, servir d'outil efficace pour assurer le contrôle des processus.
Indicateurs de mesure corrective: Actions précises
Index de mesure corrective A-1 pour la connexion des plaques utilisées avec 1.5, 1.27 ou un pas de 1,0 mm
Pour les BGAS avec des terrains différents, Nous avons développé des indicateurs de mesure corrective détaillés, Comme indiqué dans les tableaux A-1 à A-3 (dont le contenu est résumé ici sous forme de texte). Basé sur les normes IPC, Ces tables combinent l'emplacement vide, taille, et la quantité pour fournir des directives d'action spécifiques pour les BGA de différents emplacements. Par exemple, Le tableau A-1 répertorie les mesures recommandées pour différents types et quantités de vides pour BGAS avec des pas de 1,5 mm, 1.27mm, et 1,0 mm, visant à maintenir la fiabilité des connexions.
Traiter la description caractéristique: Contrôle scientifique
La description des caractéristiques du processus est au cœur de la réduction des vides. En fonction de la taille du vide et suivant les suggestions dans l'organigramme, combiné avec la structure à trois niveaux dans les normes IPC, il considère l'emplacement vide, taille, et quantité pour établir les mesures de contrôle nécessaires. Ces mesures s'appliquent non seulement à l'optimisation continue des produits existants mais aussi aux introductions de nouveaux produits, Qualifications de produits et de processus, Modifications de la configuration de l'équipement, Qualifications des composants, et les réponses des commentaires des clients.
Défis et réponses au BGA à pas fin
A-2 Index de mesure corrective pour la connexion des plaques utilisées avec 1.5, 1.27 ou un pas de 1,0 mm
Alors que la hauteur de BGA continue de diminuer, La zone de connexion aussi, Posant des demandes plus élevées sur le contrôle du vide. Le tableau A-2 aborde spécifiquement les BGAS avec des pas de 0,8 mm, 0.65mm, et 0,5 mm, Fournir des mesures correctives détaillées. Pour les bgas fins, Même les vides mineurs peuvent affecter considérablement la fiabilité des connexions. Donc, Mesures de contrôle plus strictes, comme la réduction de la taille du vide, doit être pris pour compenser la zone de connexion diminuée.
Conception via-pad et contrôle du vide
Index de mesure corrective A-3 pour la connexion des plaques utilisées avec 1.5, 1.27 ou un pas de 1,0 mm
Dans les conceptions avec des terrains plus petits, Les microvias et les conceptions de via-pad deviennent la clé pour obtenir un espace de routage suffisant. Cependant, Cela introduit de nouveaux défis: Comment s'assurer que ces conceptions n'augmentent pas le risque de vides? Figure A-2 (Imaginez un schéma montrant comment les fissures peuvent se propager des vides) démontre comment les vides peuvent affecter la fiabilité des joints de soudure. Pour éviter cela, Les conceptions de via-pad nécessitent de nouvelles restrictions sur les tolérances de vide, comme indiqué dans le tableau A-3.
Normes de contrôle de processus void
Vide dans bga
La taille et le nombre de vides sont des indicateurs importants pour évaluer l'efficacité du contrôle des processus. L'occurrence de routine de vides indique une perte de contrôle du processus, nécessitant les outils nécessaires pour améliorer les processus et les matériaux. Basé sur la taille et la hauteur, Nous définissons les caractéristiques acceptables des vides pour assurer la fiabilité du produit final.
Les détails déterminent le succès ou l'échec: Considération de la forme de la balle de soudure
Dernièrement, L'impact de la forme de la balle de soudure sur le contrôle du vide ne peut pas être ignoré. Dans les boules de soudure effondrées, La balle devient ellipsoïde plutôt qu'une sphère uniforme, conduisant à un diamètre de joint de soudure au centre de la balle qui est généralement plus grand que le diamètre de la balle à l'interface de pad de connexion. Ce changement de forme affecte la taille et la distribution des vides, ainsi, Lors de l'établissement des normes, Différentes combinaisons de tailles de billes de soudure et de coussinets doivent être prises en compte.
Conclusion: La fusion de l'art et de la science
La réduction des vides BGA par le contrôle des processus est une fusion de l'art et de la science. Cela nécessite à la fois une connaissance approfondie de l'ingénierie électronique et de l'artisanat méticuleux. À travers des actions précises et un contrôle scientifique, Nous pouvons réduire efficacement la survenue de vides, Assurer la stabilité et la sécurité des connexions électroniques. Dans cette ère difficile et opportun, Travaillons ensemble pour explorer plus d'inconnues, Créer des produits électroniques plus fiables, et contribuer au progrès technologique humain.