
BGAボイド制御
精密基板製造の世界, あらゆる細部が重要です, 特にBGAに関しては (ボールグリッドアレイ) 梱包. BGA ボイド, またははんだボール内の小さな空洞, 取るに足らないように見えるかもしれませんが、製品の信頼性に影響を与える大きなリスクを隠すことができます. この記事では、細心のプロセス制御を介してBGAボイドの発生を減らす方法を掘り下げます, 電子接続の安定性と安全性を確保する.

BGA void
ボイドの位置: キーポイント
初め, 一つのことを明確にしましょう: すべてのボイドが等しく危険であるわけではありません. はんだボール内のボイド, 彼らが構造的完全性に直接的な脅威をもたらさない場合, 影響が限られている可能性があります. しかし, はんだボールとパッケージ基板、またははんだボールとPCBの間のインターフェースにボイドが表示されたとき, 状況は劇的に異なります. これらのインターフェイスボイドは、潜在的な亀裂加速器として機能します; 一度外力にさらされます, 彼らは、はんだ接合亀裂につながる可能性があります, 製品の信頼性と寿命に深刻な影響を与えます.

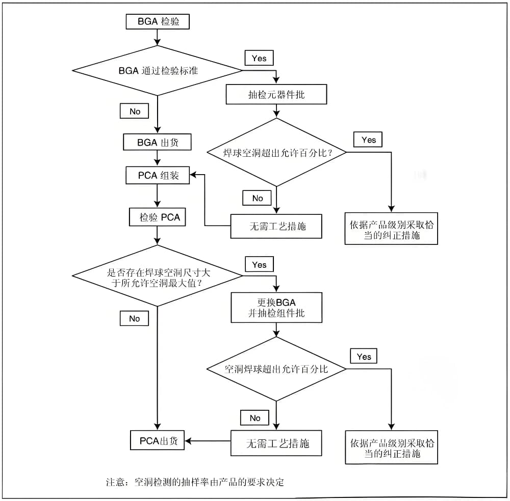
ボイド評価のフローチャート
ボイド評価プロセスを直感的に理解する, 図A-1を紹介します. このフローチャートは、ボイド識別から対応するアクションの実行までのすべてのステップを詳述します, プロセス制御を確保するための効果的なツールとして機能します.
修正測定指標: 正確なアクション

A-1使用するプレートを接続するためのA-1修正測定インデックス 1.5, 1.27 または1.0mmピッチ
異なるピッチのBGAの場合, 詳細な修正測定指標を開発しました, 表A-1からA-3に示されているように (そのコンテンツは、ここにテキスト形式で要約されています). IPC標準に基づいています, これらのテーブルは、ボイドの場所を組み合わせます, サイズ, さまざまなピッチのBGAに特定のアクションガイドラインを提供する数量. 例えば, 表A-1に、1.5mmのピッチでBGAのさまざまなタイプと量のボイドの推奨測定値をリストします, 1.27mm, および1.0mm, 接続の信頼性を維持することを目指しています.
プロセス特性説明: 科学的制御
プロセス特性の説明は、ボイドを減らすコアにあります. ボイドサイズに基づいて、フローチャートの提案に従う, IPC標準の3層構造と組み合わされています, それは無効な場所を考慮します, サイズ, 必要な管理対策を確立するための数量. これらの措置は、既存の製品の継続的な最適化だけでなく、新製品の導入にも適用されます, 製品とプロセスの資格, 機器のセットアップの変更, コンポーネントの資格, および顧客フィードバック応答.
ファインピッチBGAへの課題と対応

A-2使用するプレートを接続するための是正測定指数 1.5, 1.27 または1.0mmピッチ
BGAピッチが減少し続けます, 接続領域も同様です, ボイド制御に高い要求を提起します. 表A-2は、0.8mmのピッチでBGAを特に扱います, 0.65mm, および0.5mm, 詳細な是正措置を提供します. ファインピッチBGAの場合, 小さなボイドでさえ、接続の信頼性に大きく影響する可能性があります. したがって, より厳格な制御測定, ボイドサイズの縮小など, 接続エリアの減少を補うために取らなければなりません.
パッドのデザインとボイド制御

A-3使用するプレートを接続するための是正測定指数 1.5, 1.27 または1.0mmピッチ
ピッチが小さいデザイン, マイクロバイアスとパッドインバイデザインは、十分なルーティングスペースを取得するための鍵となります. しかし, これは新しい課題をもたらします: これらの設計がボイドのリスクを高めないようにする方法? 図A-2 (亀裂がボイドからどのように伝播できるかを示す概略図を想像してください) ボイドがはんだ関節の信頼性にどのように影響するかを示します. これを避けるため, パッドのvia設計では、無効な許容範囲に関するさらなる制限が必要です, 表A-3に示すように.
ボイドプロセス制御標準

BGAでのボイド
ボイドのサイズと数は、プロセス制御の有効性を評価するための重要な指標です. ボイドの定期的な発生は、プロセス制御の喪失を示します, プロセスと材料を改善するために必要なツールを必要とする. サイズとピッチに基づいています, 最終製品の信頼性を確保するために、ボイドの許容可能な特性を定義します.
詳細は成功または失敗を決定します: はんだボールの形の考慮

最後に, ボイド制御に対するはんだボールの形状の影響は無視できません. 倒れたはんだボールで, ボールは均一な球ではなく楕円形になります, ボールセンターではんだジョイントの直径につながり、通常はボールから接続パッドインターフェイスまでの直径よりも大きい. この形状の変化は、ボイドのサイズと分布に影響します, したがって、, 基準を設定するとき, はんだボールと接続パッドサイズのさまざまな組み合わせを考慮する必要があります.
結論: 芸術と科学の融合
プロセス制御を通じてBGAボイドを減らすことは、芸術と科学の融合です. 電子工学と細心の職人技の深い知識の両方が必要です. 正確な行動と科学的制御を通じて, ボイドの発生を効果的に減らすことができます, 電子接続の安定性と安全性を確保する. この挑戦的で都合の良い時代に, より多くの未知のものを探求するために協力しましょう, より信頼性の高い電子製品を作成します, そして、人間の技術の進歩に貢献します.
UGPCBのロゴ